联系我们
地址:福建省福州市湖东路中山大厦A座22层(350003)
电话:0591-87825516 传 真:0591-87854516
本站信息未经允许不得转载,违者必究
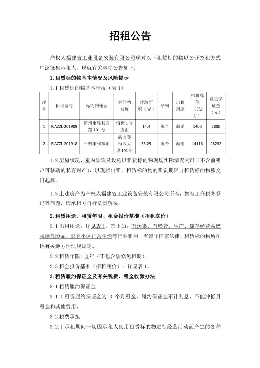
| 乐动(中国)基本信息 | |
| 编号 | FC00011914 |
|---|---|
| 名称 | 漳州市胜利西路101号店面及三明市列东街店面招租公示 |
| 挂牌价 | 详见公示万元 |
| 保证金 | 详见公示万元 |
| 挂牌开始日期 | 2019-07-18 |
| 挂牌结束日期 | 2019-08-09 |
| 是否延牌 | 否 |
| 联系人 | 徐文君 |
| 联系电话 | 87564311 |
| 地址 | 福州市鼓楼区福新路297号 |
| 发布机构 | 福建省工业设备安装有限公司 |


